| توافر الحالة: | |
|---|---|
| الكمية: | |
GDVA-405
CHONGQING GOLD
9030849000
GDVA-405 TESTER CT VT التلقائي لاختبار CT متعدد النقرات
GDVA-405 Automatic CT VT Tester
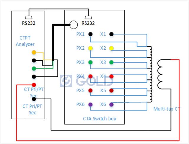
مربع التبديل لمختبر GDVA-405 CT VT
الشكل هو مخطط الاتصال لاختبار التصوير المقطعي متعدد النقرات مع مربع التبديل. يتم توصيل X1-X6 و PX1-PX5 بـ X1-X6 من المحول الحالي متعدد النقرات.
مقدمة
Switch Box هو ملحق اختياري لاختبار GDVA-405 التلقائي CT VT.
باستخدام مربع التبديل ، يمكنك اختبار CT متعدد النقرات في اختبار واحد لـ 5 TAPS CT. لا حاجة لاختبار الصنبور المختلفة واحدة تلو الأخرى. يمكن أن توفر الكثير من وقت الاختبار لتصوير المقطوعة المقطعية متعددة النقل
الوظائف الرئيسية (مع مربع التبديل)
اختبار نافذة إعداد الاختبار لاختبار التصوير المقطعي المتعدد
يشمل الاختبار المجمعة CT Demagnetisation ، ونقاط الركبة ، والنسب ، ومنحنيات التشبع ، والمقاومة المتعرجة ، والقطرات وانحراف الطور (على جميع صنابير CTs متعددة الأنواع).
اختبار VT بما في ذلك demagnetisation ، نسبة ، مقاومة لف ، قطبية وانحراف الطور
يجري اختبارات العبء الثانوي
انخفاض وقت الاختبار مع القياس المتزامن من CTS متعدد النسبة
نسبة الاختبار والعرض وخطأ المرحلة
تحقق من علامة القطبية
اختبار وعرض المقاومة المتعرجة
اختبار وعرض عبء الحلقة الثانوية
اختبار وعرض المعلمات CT عابرة
قياس وعرض منحنى حلقة التباطؤ في التشبع
استخدم مربع التبديل لاختبار التصوير المقطعي متعدد النقرات. تتضمن نتائج الاختبار الرئيسية نسبة الصنابير المختلفة ، ومقاومة لفها من الصنابير المختلفة ، وخطأ في النسبة وخطأ الطور في الحد الأقصى للحنفية الحالية ، ومنحنى الإثارة ونقطة الركبة لجميع الصنابير.
الفهرس الفني الرئيسي لمختبر GDVA-405 CT VT
| 1 | معايير الاختبار | IEC60044-1 ، IEC60044-6 ، IEC60044-2 ، IEC60044-5 ، IEC61869 ، C57.13 |
| 2 | مزود الطاقة | AC220V ± 10 ٪ ، 50/60 هرتز ± 10 ٪ (تخصيص الدعم) |
| 3 | إخراج الجهد | 0.1-180V (AC) |
| 4 | الإخراج الحالي | 0.001-5A (RMS) |
| 5 | مخرج قوي | 500VA |
| 6 | الأعلى. قياس جهد الركبة | 60kV |
| 7 | القياس الحالي | المدى: 0-10A (تغيير تلقائيًا المدى في 0.1/0.4/2/10A) ، خطأ: <± 0.1 ٪+0.01 ٪ FS |
| 8 | قياس الجهد | المدى: 0-200V (تغيير المدى تلقائيًا في 1V/10V/70V/200V). خطأ: <± 0.1 ٪+0.01 ٪ FS |
| 9 | نطاق قياس النسبة | 1-35000 1-2000 ، خطأ <0.05 ٪ 2000-5000 ، خطأ <0.1 ٪ 5000-35000 ، خطأ <0.2 ٪ |
| 10 | قياس المرحلة | خطأ: ± 2 دقيقة القرار: 0.01 دقيقة |
| 11 | قياس المقاومة المتعرج | المدى: 0-8kΩ (تغيير المدى تلقائيًا في 2 أوم/20 أوم/80 أوم/800 أوم/8 كول). خطأ: <0.2 ٪ RDG+0.02 ٪ FS. القرار القصوى: 0.1mΩ. |
| 12 | CT عبء ثانوي | المدى: 0-160OHM (تغيير المدى تلقائيًا في 2OHM/20OHM/80OHM/160OHM). خطأ: <0.2 ٪ RDG+0.02 ٪ FS. القرار القصوى: 0.001ohm. |
| 13 | عبء PT الثانوي | المدى: 0-80KOHM (تغيير المدى تلقائيًا في 800OHM/8KOHM/80KOHM). خطأ: <0.2 ٪ RDG+0.02 ٪ FS القرار القصوى: 0.1ohm. |
| 14 | نطاق قياس نسبة PT | 1-35000 ، 1-10000 ، خطأ <0.1 ٪ ، 10000-35000 ، خطأ <0.2 ٪ |
| 15 | قياس خطأ نسبة PT | خطأ نموذجي <0.05 ٪ ، خطأ كحد أقصى <0.1 ٪ |
| 16 | قياس زاوية مرحلة PT | خطأ كحد أقصى: <3 دقيقة |
شركائنا
اتصل بنا
جهة الاتصال: كريستين جو
Whatsapp/WeChat: +86 15123029885
الهاتف المحمول: +86 15123029885
البريد الإلكتروني: gold05@hy-industry.com
GDVA-405 TESTER CT VT التلقائي لاختبار CT متعدد النقرات
GDVA-405 Automatic CT VT Tester
مربع التبديل لمختبر GDVA-405 CT VT
الشكل هو مخطط الاتصال لاختبار التصوير المقطعي متعدد النقرات مع مربع التبديل. يتم توصيل X1-X6 و PX1-PX5 بـ X1-X6 من المحول الحالي متعدد النقرات.
مقدمة
Switch Box هو ملحق اختياري لاختبار GDVA-405 التلقائي CT VT.
باستخدام مربع التبديل ، يمكنك اختبار CT متعدد النقرات في اختبار واحد لـ 5 TAPS CT. لا حاجة لاختبار الصنبور المختلفة واحدة تلو الأخرى. يمكن أن توفر الكثير من وقت الاختبار لتصوير المقطوعة المقطعية متعددة النقل
الوظائف الرئيسية (مع مربع التبديل)
اختبار نافذة إعداد الاختبار لاختبار التصوير المقطعي المتعدد
يشمل الاختبار المجمعة CT Demagnetisation ، ونقاط الركبة ، والنسب ، ومنحنيات التشبع ، والمقاومة المتعرجة ، والقطرات وانحراف الطور (على جميع صنابير CTs متعددة الأنواع).
اختبار VT بما في ذلك demagnetisation ، نسبة ، مقاومة لف ، قطبية وانحراف الطور
يجري اختبارات العبء الثانوي
انخفاض وقت الاختبار مع القياس المتزامن من CTS متعدد النسبة
نسبة الاختبار والعرض وخطأ المرحلة
تحقق من علامة القطبية
اختبار وعرض المقاومة المتعرجة
اختبار وعرض عبء الحلقة الثانوية
اختبار وعرض المعلمات CT عابرة
قياس وعرض منحنى حلقة التباطؤ في التشبع
استخدم مربع التبديل لاختبار التصوير المقطعي متعدد النقرات. تتضمن نتائج الاختبار الرئيسية نسبة الصنابير المختلفة ، ومقاومة لفها من الصنابير المختلفة ، وخطأ في النسبة وخطأ الطور في الحد الأقصى للحنفية الحالية ، ومنحنى الإثارة ونقطة الركبة لجميع الصنابير.
الفهرس الفني الرئيسي لمختبر GDVA-405 CT VT
| 1 | معايير الاختبار | IEC60044-1 ، IEC60044-6 ، IEC60044-2 ، IEC60044-5 ، IEC61869 ، C57.13 |
| 2 | مزود الطاقة | AC220V ± 10 ٪ ، 50/60 هرتز ± 10 ٪ (تخصيص الدعم) |
| 3 | إخراج الجهد | 0.1-180V (AC) |
| 4 | الإخراج الحالي | 0.001-5A (RMS) |
| 5 | مخرج قوي | 500VA |
| 6 | الأعلى. قياس جهد الركبة | 60kV |
| 7 | القياس الحالي | المدى: 0-10A (تغيير تلقائيًا المدى في 0.1/0.4/2/10A) ، خطأ: <± 0.1 ٪+0.01 ٪ FS |
| 8 | قياس الجهد | المدى: 0-200V (تغيير المدى تلقائيًا في 1V/10V/70V/200V). خطأ: <± 0.1 ٪+0.01 ٪ FS |
| 9 | نطاق قياس النسبة | 1-35000 1-2000 ، خطأ <0.05 ٪ 2000-5000 ، خطأ <0.1 ٪ 5000-35000 ، خطأ <0.2 ٪ |
| 10 | قياس المرحلة | خطأ: ± 2 دقيقة القرار: 0.01 دقيقة |
| 11 | قياس المقاومة المتعرج | المدى: 0-8kΩ (تغيير المدى تلقائيًا في 2 أوم/20 أوم/80 أوم/800 أوم/8 كول). خطأ: <0.2 ٪ RDG+0.02 ٪ FS. القرار القصوى: 0.1mΩ. |
| 12 | CT عبء ثانوي | المدى: 0-160OHM (تغيير المدى تلقائيًا في 2OHM/20OHM/80OHM/160OHM). خطأ: <0.2 ٪ RDG+0.02 ٪ FS. القرار القصوى: 0.001ohm. |
| 13 | عبء PT الثانوي | المدى: 0-80KOHM (تغيير المدى تلقائيًا في 800OHM/8KOHM/80KOHM). خطأ: <0.2 ٪ RDG+0.02 ٪ FS القرار القصوى: 0.1ohm. |
| 14 | نطاق قياس نسبة PT | 1-35000 ، 1-10000 ، خطأ <0.1 ٪ ، 10000-35000 ، خطأ <0.2 ٪ |
| 15 | قياس خطأ نسبة PT | خطأ نموذجي <0.05 ٪ ، خطأ كحد أقصى <0.1 ٪ |
| 16 | قياس زاوية مرحلة PT | خطأ كحد أقصى: <3 دقيقة |
شركائنا
اتصل بنا
جهة الاتصال: كريستين جو
Whatsapp/WeChat: +86 15123029885
الهاتف المحمول: +86 15123029885
البريد الإلكتروني: gold05@hy-industry.com